实务研究
综合
解析:各类资产如何装入城投公司?!
发布时间:2026-04-21   来源:资本录 
免责申明:本站自编内容版权所有,不得转载;部分内容转载自报刊或网络,转载内容均注明来源和作者,如对转载、署名等有异议的相关方请通知我们(tfcj@tfcjtax.com,051086859269),我们将及时处理!本网站登载的财税法规政策请以官方发布的为准;本网站内容仅供学习参考之目的,所有文章内容与观点并不代表本站观点、立场,我们不对其准确性、合规性负责!如用于实务操作等等其他任何目的,所产生的法律风险与法律责任与本站无关!
图片

城投增厚权益模式风险详解

一、地方政府对城投公司的传统注资方式及演变
(一)地方政府注资的方式及动因分析
分税制改革后中央和地方的财权、事权不匹配,导致地方政府的投融资存在较大资金缺口,为弥补这一部分资金缺口,城投公司应运而生。根据国发[2010]19号文,地方政府融资平台指由地方政府及其部门和机构等通过财政拨款或注入土地、股权等资产设立,承担政府投资项目融资功能,并拥有独立法人资格的经济实体。
由于城投公司成立的主要目的即通过举债融资为地方经济和社会发展筹集资金,为扩大其融资能力,地方政府曾通过注入货币资金、房地产、国有企业股权、土地(包括储备地、划拨地及出让地),以及学校、医院、公园等公益性资产的方式,对城投公司进行资产性支持。通过上述注资,一方面可以快速降低资产负债率,避开部分银行贷款对于城投公司债务负担不得高于70%的红线要求;另一方面,注入的资产可以用于城投公司的抵押贷款,进一步提升城投的融资能力。
实际情况是,在城镇化建设及“GDP竞赛”的背景下,地方政府需要借助城投公司获取大量资金,然而财力有限导致其可支配的货币资金、房地产和股权等高价值资产难以满足分配需求,与此同时地方政府手中掌握大量的储备土地及公益性资产,地方政府更倾向于向城投公司注入此类资产。因此,大部分城投公司是地方政府以少量财政拨款配比较大规模土地资产注入的方式成立的,后续再获得政府注入的储备地和公益性资产,持续扩大资产规模。
但是,储备地或公益性资产本身并不具备相应的价值,地方政府通过该种方式增加城投公司的资产规模、降低债务负担后再让其进行融资的行为,本质上是地方政府的超额举债。该行为主要带来两个问题,一是公益性资产的产权本质上不属于城投公司,如政府办公场所、公园、道路等,城投公司无权用此抵押借款;二是此类资产不能带来现金流收入,城投公司虚增资产规模,导致资产与债务不匹配,增加偿债风险。
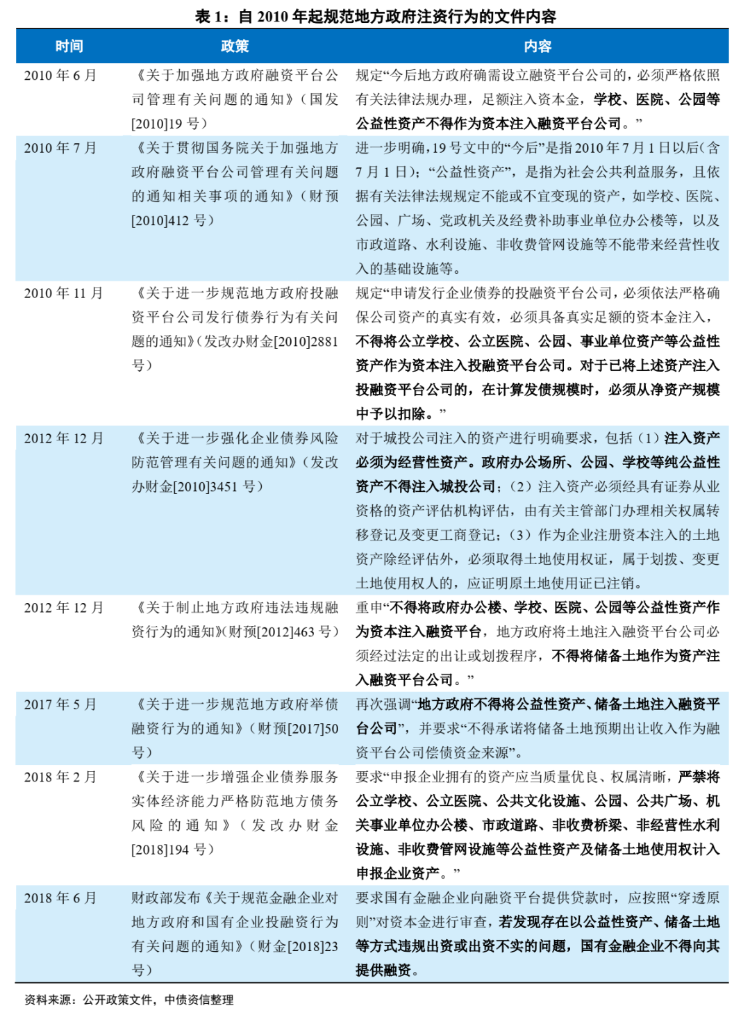
(二)规范性政策梳理
为规范地方政府融资行为,自2010年起监管机构出台多项政策法规,禁止地方政府向城投公司注入储备地和公益性资产的行为,限制地方政府通过该方式无序举债,具体政策如下:
图片
由此可见,上述政策主要是明确公益性资产的定义,禁止公益性资产和储备用地作为资本注入城投公司,并且要求金融机构甄别城投资产的真实性,从而限制城投资产“注水”和过度“包装”等情况。
二、城投增厚权益的新模式解析
中债资信在调研中发现,为支持城投且规避政策限制,许多地区存在下述城投增厚权益的新模式,具体包括注入砂石资源、返还土地出让金、公益性项目不结转成本、通过交叉持股增加少数股东权益四种方式。
 
(一)注入砂石资产
近年河道采砂权拍卖出现恶性竞争导致出让成交价虚高,为收回成本、获得高额利润,采砂企业往往会超时、超范围、超量的开采;另一方面,非法采砂严重破坏江河湖泊的生态环境。
为了加强河道采砂管理,保护河道生态环境,2017年1月江西省率先发布《江西省河道采砂管理条例》,明确规定县级以上人民政府可以决定河道砂石资源实行统一经营管理。继江西之后,收回河道开采权、成立国营平台统一开采销售的砂石国有化管理模式已为众多省市接受并进一步推广,如海南、四川、湖北、甘肃、浙江等地均制定统一管理规定或设立相关管理部门进行统一管理。
砂石作为建筑、道路、桥梁、水利水电等领域的基础材料,在基础设施建设中发挥重要作用,然而由于环保限制、河道砂石开采量减少,供求失衡导致砂石价格不断上涨,2018年以来部分地区砂石价格涨幅接近100%。河道采砂权收归国有,加之砂石价格大涨,这就使得砂石开采权成为地方政府手中新增的重要有价资源。
中债资信在调研中发现,湖南、四川、浙江等地存在地方政府将砂石资源注入城投公司的情况。砂石开采权属于未来的收益权,因此政府将其注入城投公司在资产端计入“无形资产”,权益端计入“资本公积”,后续由城投公司的下属砂石开采类子公司进行运营管理。通过此种注资,可以快速提升城投公司的资产规模和营业收入,改善现金流,降低债务负担。
 
图片
(二)返还土地出让金
城投公司在土地一级市场通过“招、拍、挂”方式购入土地资产并支付土地出让金,土地购置后多计入“存货”或“无形资产”科目,城投在一级市场购地产生现金流出的同时,政府会通过专项款的形式将部分土地出让金返还至企业,计入“专项应付款”或“资本公积”。
实际上政府通过此种方式,变相向公司注入土地资产,以做大平台规模。土地资产实际上变成城投公司的“融资用地”,用于抵押借款。在调研中发现,城投公司在土地一级市场上购得的土地或分为生地和熟地两种类型。
1、城投公司参与土地一级市场中“招拍挂”的土地为生地
由于相关的法律法规只规定了经营性用地需要通过“招拍挂”的方式获得,而并没有规定“招拍挂”中经营性土地的状态(生地或熟地),未明确禁止生地参与“招拍挂”,故部分地方的城投公司利用政策的回旋余地,在土地一级市场中购买的土地实际上为生地,并在购地后对土地需进行开发整理再出让,实质上承担了部分土地储备的职能。
此外,中债资信在调研中发现,城投公司在土地一级市场中通过“招拍挂”购入生地,可以获得相关的土地权证,甚至后续能够以该土地进行融资。
图片
2、城投公司参与土地一级市场中“招拍挂”的土地为熟地
部分城投在土地一级市场中购买的土地为熟地,其在前期已由购地城投公司或其他具有土地一级开发资质的城投公司完成拆迁安置和土地一级开发,可直接用于经营建设。其实,若城投公司以房地产开发等经营活动为目的购地,这种方式可以说是其在土地一级市场中最为标准的购地模式。但中债资信在研究中发现,很多地方政府在城投购地后会将土地出让金返还,且购得土地仅为城投公司的融资用地,这种模式的问题在于政府没有对应的财力支撑以补偿土地前期的投资成本。
 
图片
综合考虑,若城投购得的土地为熟地,土地开发整理前期需要大量投资,政府再将土地出让金返还至购地城投公司,难以平衡前期成本。故从政府资金平衡的角度,推断城投公司在一级市场“招拍挂”购得的土地或多为生地。
(三)公益性项目不结转成本
城投公司按照政府要求从事区域性的基础设施建设、保障房和土地开发等公益性项目的投融资建设,前期政府注入一定比例的资本金,后续大部分建设资金为城投公司融资获得。在项目建设的过程中,城投公司一般将成本计入“存货”科目(部分城投公司也会将建设成本计入“在建工程”科目,比例相对较小),地方政府会按照项目进度分年度或者于项目竣工后统一结算,在确认收入的同时将“存货”中的成本进行结转。项目建设周期短则几个月,长则若干年。
中债资信在调研中发现,地方政府对于公益性项目的回款普遍存在滞后现象,甚至部分项目成本一直沉淀而无回款计划。但是与此同时,地方政府可能会向城投公司注资,在权益端计入“资本公积”或“实收资本”科目,推测其中或有部分资金实际应为公益性项目的回款
(四)交叉持股增加少数股东权益
交叉持股是指公司与其他公司之间通过相互投资,持有对方一定比例的股份,相互成为对方股东,进而形成的一种相互支持、相互抑制的公司联合形式,该股权持有方式在一定程度上能够起到稳定公司股权结构、防止恶意并购,提高协同效应、降低成本等作用。
我国法律法规对于交叉持股的限制较少,对于非上市公司之间存在的交叉持股情况,只要不存在如涉嫌虚假出资或抽逃出资等法律瑕疵,则认定为是合法的投资关系。
但是,交叉持股确实存在一些问题,典型如:导致虚增资本(即同一笔资金在两个公司之间来回流动,每流动一次就会导致两个企业的资本增加,但实际上两个企业的有效资本并没有增加)、股权结构不清晰、诱发内幕交易和关联交易、易作为操纵股价的工具等。
中债资信在调研中发现,2019年江苏某国资和江苏某城投存在交叉持股的情况,即两家公司分别由其下属子公司签订股权投资协议,相互增资持股约16亿元。该操作体现在财务报表上,在资产端计入“长期股权投资”或“可供出售金融资产”科目,在权益端计入“少数股东权益”科目,使得资产端和权益端的规模同时增大。
由于交叉持股的交易情况及相关科目明细基本不会披露,故受限于信息披露的限制,该操作方式隐蔽性较强,较难判断其他的城投公司是否会存在类似的情况。
三、城投增厚权益行为中的风险识别
为限制城投资产“注水”和过度“包装”的情况,注入储备地及公益性资产的行为已被充分限制,除了传统的注资方式外,如上文揭示,城投公司存在一些新型增厚权益的模式,甚至存在一些政策“擦边球”的行为。权益增厚对于城投公司来说固然是好事,可以增强资产实力、降低债务负担,但是在分析该行为时仍然需透过现象看本质,注意注入资产的质量和注资模式风险
按照资产的变现能力及优质性,将历史上地方政府对城投公司的注资资产类型进行排序,第一类为货币资金,地方政府直接注入的“真金白银”最为优质;第二类为房地产、有价证券和出让地,价值较高且变现能力较强;第三类为划拨地,应用于地方政府指定用途,具有一定的价值,但一般不可变现;第四类为公益性资产,自2010年开始政策法规已明令禁止新增注入行为,但部分城投公司仍存在该类资产,公益性资产的所有权并不属于城投公司,且不具备变现能力。
具体对上文所述的注入砂石资源、城投公司在土地一级市场购地且政府返还土地出让金、公益性项目不结转成本、交叉持股增加少数股东权益四种新型注资方式,进行风险分析,如下:
第一、注入砂石资源。
作为建筑、道路、桥梁、水利水电等领域重要的基础材料,近年来砂石价格大涨,对城投企业来说是优质的经营性资产。通过向城投注入砂石资源,地方政府一方面可以增加其经营性业务,助力城投公司的转型发展;另一方面也可以快速提升城投公司的资产规模和营业收入、改善现金流,降低债务负担,后续使其更好的承担融资职能。
该方式对于城投公司来说实际是一种较为优质的注资方式。但仍需注意,
一是资产入账价值的合理性,砂石资源的入账价值是由专业的资产评估机构按照资源储备量、开采年限、市场价格等诸多因素综合决定的,在分析师可将类似企业进行横向比较,综合判断资产价值是否存在高估的情况;
二是入账后或存在抵押贷款的情况,地方政府可能会借由注入砂石资源、降低城投公司的债务负担后,让其承担更重的融资工作,需关注有息债务变化情况;
三是资产价值变化或导致资产减值风险,在当前市场景气度颇高的背景下,砂石资源开采权的价值较高,但是未来砂石资源的市场价格或存在波动,当价格回落时,其入账价值是否会调整及调整幅度如何,以及其价值能否覆盖债务,都需要保持关注。未来关注砂石资源的用途。
第二、土地一级市场购地且政府返还土地出让金。
地方政府在“招拍挂”后返还土地出让金,实际上是在监管政策日趋严格的背景下,变相向城投企业注入土地资产。公司账面的土地资产对公益性项目形成的债务起到一定的保障作用,但是需要注意,
一是通过该循环土地资产的净融资额度缩减,主要原因在于政府在将土地出让金返还至城投公司时,需扣除相关税费,城投公司实际收到的返还资金要小于缴纳的土地出让金(一般扣除相关税费后,土地出让金返还比例约为75%~80%),城投公司前期购地资金多为负债所得,其后土地抵押融资获得的资金需部分偿还前期的资金缺口,实际可用于投融资建设的资金规模缩水。例如,城投公司借款10亿元用于购买土地,政府返还80%的土地出让金,土地资产入账城投公司,其后城投公司将土地抵押借款获得70%的资金,则其所获得的7亿元借款中的2亿元需偿还前期借款,则实际可用于投融资建设资金仅5亿元;
二是中债资信推断此类融资用地多为生地,按照土地入账价值来看,或存在入账价值高估和难以处置的问题,若后续城投公司进行土地开发整理,则需要承担相关投资支出;
三是对于地方政府来说,将返还的购地收入计入政府性基金会虚增政府财力,资金在政府空转,没有对应的财力支撑用以补偿土地前期的投资成本。
第三、公益性项目不回款。
地方政府或存在将本应作为公益性项目回款的资金,以注资的方式注入城投公司的情况,形成的结果就是资产端和权益端规模同时增长,但实际上仍有大量的公益性项目成本沉淀在账上。公益性项目的变现方式主要为依赖政府回购,其并不能用于抵押,除政府回购外不具备变现能力。该注资模式分析难点在于,大量的城投公司账面均存在回款滞后的公益性项目,难以界定尚未回款项目与政府注入货币资金的绝对对应关系。
目前,城投公司承建的基建项目多为竣工结算后3~5年内回款,若通过募集等资料发现某些项目超出5年仍未回款,而此时存在政府注资的行为。
为谨慎起见,可以假定其注资资金为原本应为公益性项目的回购款,在资产端扣除该项目成本、权益端剔除对应的注资,以此分析城投的总资产及债务负担情况。
第四、交叉持股。
通过交叉持股的方式,城投公司资产端和权益端的规模同时增大,但是可能会出现资本虚增的情况,即同一笔资金在两个公司之间来回流动,每流动一次就会导致两个企业的资本增加,实际上两个企业的有效资本并没有增加。例如,A、B两家公司各有资本额3000万,现在A、B两家公司分别出资1000万向对方公司投资,此时两家公司的账面上就有1000万的新增资本,但实际上两家公司的资本并无任何实质的增加,其所增资本纯系公司原有资本在两家公司的账目上来回转移所致。
由于交叉持股的交易情况基本不会披露,故受限于信息披露的限制,该操作方式隐蔽性较强,较难判断其他的城投公司是否会存在类似的情况,在分析时可以适度关注资产端的可供出售金融资产或长期股权投资、与权益端的少数股东权益同时大幅增长的情况,并且通过附注明细进一步挖掘信息进行判断。
综上,针对上述四种新型权益增厚模式,中债资信认为注入砂石资源为最优的方式,其次变相向城投企业注入土地资产的返还土地出让金的模式,接下来为公益性项目不回购,最后是交叉持股,其可能并无实际有效资产形成。

因此,当出现城投权益增厚行为时,不能单纯认为其可以增加资产规模、降低负债率,对于城投公司是绝对的利好。更加需要透过现象看本质,通过注入资产质量及注资模式的分析来识别其中存在的风险要素,全面把握信用风险。

图片

城投增厚权益模式风险详解

一、地方政府对城投公司的传统注资方式及演变
(一)地方政府注资的方式及动因分析
分税制改革后中央和地方的财权、事权不匹配,导致地方政府的投融资存在较大资金缺口,为弥补这一部分资金缺口,城投公司应运而生。根据国发[2010]19号文,地方政府融资平台指由地方政府及其部门和机构等通过财政拨款或注入土地、股权等资产设立,承担政府投资项目融资功能,并拥有独立法人资格的经济实体。
由于城投公司成立的主要目的即通过举债融资为地方经济和社会发展筹集资金,为扩大其融资能力,地方政府曾通过注入货币资金、房地产、国有企业股权、土地(包括储备地、划拨地及出让地),以及学校、医院、公园等公益性资产的方式,对城投公司进行资产性支持。通过上述注资,一方面可以快速降低资产负债率,避开部分银行贷款对于城投公司债务负担不得高于70%的红线要求;另一方面,注入的资产可以用于城投公司的抵押贷款,进一步提升城投的融资能力。
实际情况是,在城镇化建设及“GDP竞赛”的背景下,地方政府需要借助城投公司获取大量资金,然而财力有限导致其可支配的货币资金、房地产和股权等高价值资产难以满足分配需求,与此同时地方政府手中掌握大量的储备土地及公益性资产,地方政府更倾向于向城投公司注入此类资产。因此,大部分城投公司是地方政府以少量财政拨款配比较大规模土地资产注入的方式成立的,后续再获得政府注入的储备地和公益性资产,持续扩大资产规模。
但是,储备地或公益性资产本身并不具备相应的价值,地方政府通过该种方式增加城投公司的资产规模、降低债务负担后再让其进行融资的行为,本质上是地方政府的超额举债。该行为主要带来两个问题,一是公益性资产的产权本质上不属于城投公司,如政府办公场所、公园、道路等,城投公司无权用此抵押借款;二是此类资产不能带来现金流收入,城投公司虚增资产规模,导致资产与债务不匹配,增加偿债风险。
(二)规范性政策梳理
为规范地方政府融资行为,自2010年起监管机构出台多项政策法规,禁止地方政府向城投公司注入储备地和公益性资产的行为,限制地方政府通过该方式无序举债,具体政策如下:
图片
由此可见,上述政策主要是明确公益性资产的定义,禁止公益性资产和储备用地作为资本注入城投公司,并且要求金融机构甄别城投资产的真实性,从而限制城投资产“注水”和过度“包装”等情况。
二、城投增厚权益的新模式解析
中债资信在调研中发现,为支持城投且规避政策限制,许多地区存在下述城投增厚权益的新模式,具体包括注入砂石资源、返还土地出让金、公益性项目不结转成本、通过交叉持股增加少数股东权益四种方式。
 
(一)注入砂石资产
近年河道采砂权拍卖出现恶性竞争导致出让成交价虚高,为收回成本、获得高额利润,采砂企业往往会超时、超范围、超量的开采;另一方面,非法采砂严重破坏江河湖泊的生态环境。
为了加强河道采砂管理,保护河道生态环境,2017年1月江西省率先发布《江西省河道采砂管理条例》,明确规定县级以上人民政府可以决定河道砂石资源实行统一经营管理。继江西之后,收回河道开采权、成立国营平台统一开采销售的砂石国有化管理模式已为众多省市接受并进一步推广,如海南、四川、湖北、甘肃、浙江等地均制定统一管理规定或设立相关管理部门进行统一管理。
砂石作为建筑、道路、桥梁、水利水电等领域的基础材料,在基础设施建设中发挥重要作用,然而由于环保限制、河道砂石开采量减少,供求失衡导致砂石价格不断上涨,2018年以来部分地区砂石价格涨幅接近100%。河道采砂权收归国有,加之砂石价格大涨,这就使得砂石开采权成为地方政府手中新增的重要有价资源。
中债资信在调研中发现,湖南、四川、浙江等地存在地方政府将砂石资源注入城投公司的情况。砂石开采权属于未来的收益权,因此政府将其注入城投公司在资产端计入“无形资产”,权益端计入“资本公积”,后续由城投公司的下属砂石开采类子公司进行运营管理。通过此种注资,可以快速提升城投公司的资产规模和营业收入,改善现金流,降低债务负担。
 
图片
(二)返还土地出让金
城投公司在土地一级市场通过“招、拍、挂”方式购入土地资产并支付土地出让金,土地购置后多计入“存货”或“无形资产”科目,城投在一级市场购地产生现金流出的同时,政府会通过专项款的形式将部分土地出让金返还至企业,计入“专项应付款”或“资本公积”。
实际上政府通过此种方式,变相向公司注入土地资产,以做大平台规模。土地资产实际上变成城投公司的“融资用地”,用于抵押借款。在调研中发现,城投公司在土地一级市场上购得的土地或分为生地和熟地两种类型。
1、城投公司参与土地一级市场中“招拍挂”的土地为生地
由于相关的法律法规只规定了经营性用地需要通过“招拍挂”的方式获得,而并没有规定“招拍挂”中经营性土地的状态(生地或熟地),未明确禁止生地参与“招拍挂”,故部分地方的城投公司利用政策的回旋余地,在土地一级市场中购买的土地实际上为生地,并在购地后对土地需进行开发整理再出让,实质上承担了部分土地储备的职能。
此外,中债资信在调研中发现,城投公司在土地一级市场中通过“招拍挂”购入生地,可以获得相关的土地权证,甚至后续能够以该土地进行融资。
图片
2、城投公司参与土地一级市场中“招拍挂”的土地为熟地
部分城投在土地一级市场中购买的土地为熟地,其在前期已由购地城投公司或其他具有土地一级开发资质的城投公司完成拆迁安置和土地一级开发,可直接用于经营建设。其实,若城投公司以房地产开发等经营活动为目的购地,这种方式可以说是其在土地一级市场中最为标准的购地模式。但中债资信在研究中发现,很多地方政府在城投购地后会将土地出让金返还,且购得土地仅为城投公司的融资用地,这种模式的问题在于政府没有对应的财力支撑以补偿土地前期的投资成本。
 
图片
综合考虑,若城投购得的土地为熟地,土地开发整理前期需要大量投资,政府再将土地出让金返还至购地城投公司,难以平衡前期成本。故从政府资金平衡的角度,推断城投公司在一级市场“招拍挂”购得的土地或多为生地。
(三)公益性项目不结转成本
城投公司按照政府要求从事区域性的基础设施建设、保障房和土地开发等公益性项目的投融资建设,前期政府注入一定比例的资本金,后续大部分建设资金为城投公司融资获得。在项目建设的过程中,城投公司一般将成本计入“存货”科目(部分城投公司也会将建设成本计入“在建工程”科目,比例相对较小),地方政府会按照项目进度分年度或者于项目竣工后统一结算,在确认收入的同时将“存货”中的成本进行结转。项目建设周期短则几个月,长则若干年。
中债资信在调研中发现,地方政府对于公益性项目的回款普遍存在滞后现象,甚至部分项目成本一直沉淀而无回款计划。但是与此同时,地方政府可能会向城投公司注资,在权益端计入“资本公积”或“实收资本”科目,推测其中或有部分资金实际应为公益性项目的回款
(四)交叉持股增加少数股东权益
交叉持股是指公司与其他公司之间通过相互投资,持有对方一定比例的股份,相互成为对方股东,进而形成的一种相互支持、相互抑制的公司联合形式,该股权持有方式在一定程度上能够起到稳定公司股权结构、防止恶意并购,提高协同效应、降低成本等作用。
我国法律法规对于交叉持股的限制较少,对于非上市公司之间存在的交叉持股情况,只要不存在如涉嫌虚假出资或抽逃出资等法律瑕疵,则认定为是合法的投资关系。
但是,交叉持股确实存在一些问题,典型如:导致虚增资本(即同一笔资金在两个公司之间来回流动,每流动一次就会导致两个企业的资本增加,但实际上两个企业的有效资本并没有增加)、股权结构不清晰、诱发内幕交易和关联交易、易作为操纵股价的工具等。
中债资信在调研中发现,2019年江苏某国资和江苏某城投存在交叉持股的情况,即两家公司分别由其下属子公司签订股权投资协议,相互增资持股约16亿元。该操作体现在财务报表上,在资产端计入“长期股权投资”或“可供出售金融资产”科目,在权益端计入“少数股东权益”科目,使得资产端和权益端的规模同时增大。
由于交叉持股的交易情况及相关科目明细基本不会披露,故受限于信息披露的限制,该操作方式隐蔽性较强,较难判断其他的城投公司是否会存在类似的情况。
三、城投增厚权益行为中的风险识别
为限制城投资产“注水”和过度“包装”的情况,注入储备地及公益性资产的行为已被充分限制,除了传统的注资方式外,如上文揭示,城投公司存在一些新型增厚权益的模式,甚至存在一些政策“擦边球”的行为。权益增厚对于城投公司来说固然是好事,可以增强资产实力、降低债务负担,但是在分析该行为时仍然需透过现象看本质,注意注入资产的质量和注资模式风险
按照资产的变现能力及优质性,将历史上地方政府对城投公司的注资资产类型进行排序,第一类为货币资金,地方政府直接注入的“真金白银”最为优质;第二类为房地产、有价证券和出让地,价值较高且变现能力较强;第三类为划拨地,应用于地方政府指定用途,具有一定的价值,但一般不可变现;第四类为公益性资产,自2010年开始政策法规已明令禁止新增注入行为,但部分城投公司仍存在该类资产,公益性资产的所有权并不属于城投公司,且不具备变现能力。
具体对上文所述的注入砂石资源、城投公司在土地一级市场购地且政府返还土地出让金、公益性项目不结转成本、交叉持股增加少数股东权益四种新型注资方式,进行风险分析,如下:
第一、注入砂石资源。
作为建筑、道路、桥梁、水利水电等领域重要的基础材料,近年来砂石价格大涨,对城投企业来说是优质的经营性资产。通过向城投注入砂石资源,地方政府一方面可以增加其经营性业务,助力城投公司的转型发展;另一方面也可以快速提升城投公司的资产规模和营业收入、改善现金流,降低债务负担,后续使其更好的承担融资职能。
该方式对于城投公司来说实际是一种较为优质的注资方式。但仍需注意,
一是资产入账价值的合理性,砂石资源的入账价值是由专业的资产评估机构按照资源储备量、开采年限、市场价格等诸多因素综合决定的,在分析师可将类似企业进行横向比较,综合判断资产价值是否存在高估的情况;
二是入账后或存在抵押贷款的情况,地方政府可能会借由注入砂石资源、降低城投公司的债务负担后,让其承担更重的融资工作,需关注有息债务变化情况;
三是资产价值变化或导致资产减值风险,在当前市场景气度颇高的背景下,砂石资源开采权的价值较高,但是未来砂石资源的市场价格或存在波动,当价格回落时,其入账价值是否会调整及调整幅度如何,以及其价值能否覆盖债务,都需要保持关注。未来关注砂石资源的用途。
第二、土地一级市场购地且政府返还土地出让金。
地方政府在“招拍挂”后返还土地出让金,实际上是在监管政策日趋严格的背景下,变相向城投企业注入土地资产。公司账面的土地资产对公益性项目形成的债务起到一定的保障作用,但是需要注意,
一是通过该循环土地资产的净融资额度缩减,主要原因在于政府在将土地出让金返还至城投公司时,需扣除相关税费,城投公司实际收到的返还资金要小于缴纳的土地出让金(一般扣除相关税费后,土地出让金返还比例约为75%~80%),城投公司前期购地资金多为负债所得,其后土地抵押融资获得的资金需部分偿还前期的资金缺口,实际可用于投融资建设的资金规模缩水。例如,城投公司借款10亿元用于购买土地,政府返还80%的土地出让金,土地资产入账城投公司,其后城投公司将土地抵押借款获得70%的资金,则其所获得的7亿元借款中的2亿元需偿还前期借款,则实际可用于投融资建设资金仅5亿元;
二是中债资信推断此类融资用地多为生地,按照土地入账价值来看,或存在入账价值高估和难以处置的问题,若后续城投公司进行土地开发整理,则需要承担相关投资支出;
三是对于地方政府来说,将返还的购地收入计入政府性基金会虚增政府财力,资金在政府空转,没有对应的财力支撑用以补偿土地前期的投资成本。
第三、公益性项目不回款。
地方政府或存在将本应作为公益性项目回款的资金,以注资的方式注入城投公司的情况,形成的结果就是资产端和权益端规模同时增长,但实际上仍有大量的公益性项目成本沉淀在账上。公益性项目的变现方式主要为依赖政府回购,其并不能用于抵押,除政府回购外不具备变现能力。该注资模式分析难点在于,大量的城投公司账面均存在回款滞后的公益性项目,难以界定尚未回款项目与政府注入货币资金的绝对对应关系。
目前,城投公司承建的基建项目多为竣工结算后3~5年内回款,若通过募集等资料发现某些项目超出5年仍未回款,而此时存在政府注资的行为。
为谨慎起见,可以假定其注资资金为原本应为公益性项目的回购款,在资产端扣除该项目成本、权益端剔除对应的注资,以此分析城投的总资产及债务负担情况。
第四、交叉持股。
通过交叉持股的方式,城投公司资产端和权益端的规模同时增大,但是可能会出现资本虚增的情况,即同一笔资金在两个公司之间来回流动,每流动一次就会导致两个企业的资本增加,实际上两个企业的有效资本并没有增加。例如,A、B两家公司各有资本额3000万,现在A、B两家公司分别出资1000万向对方公司投资,此时两家公司的账面上就有1000万的新增资本,但实际上两家公司的资本并无任何实质的增加,其所增资本纯系公司原有资本在两家公司的账目上来回转移所致。
由于交叉持股的交易情况基本不会披露,故受限于信息披露的限制,该操作方式隐蔽性较强,较难判断其他的城投公司是否会存在类似的情况,在分析时可以适度关注资产端的可供出售金融资产或长期股权投资、与权益端的少数股东权益同时大幅增长的情况,并且通过附注明细进一步挖掘信息进行判断。
综上,针对上述四种新型权益增厚模式,中债资信认为注入砂石资源为最优的方式,其次变相向城投企业注入土地资产的返还土地出让金的模式,接下来为公益性项目不回购,最后是交叉持股,其可能并无实际有效资产形成。

因此,当出现城投权益增厚行为时,不能单纯认为其可以增加资产规模、降低负债率,对于城投公司是绝对的利好。更加需要透过现象看本质,通过注入资产质量及注资模式的分析来识别其中存在的风险要素,全面把握信用风险。

 

扫一扫,打开该文章

相关文章 查看更多>>
【打印】      【关闭】
版权所有:天赋长江(无锡)税务师事务所
地址:江苏省江阴市长江路169号汇富广场22楼
电话:0510-86855000 邮箱:tfcj@tfcjtax.com
苏ICP备05004909 苏B2-20040047