




政策依据:
-
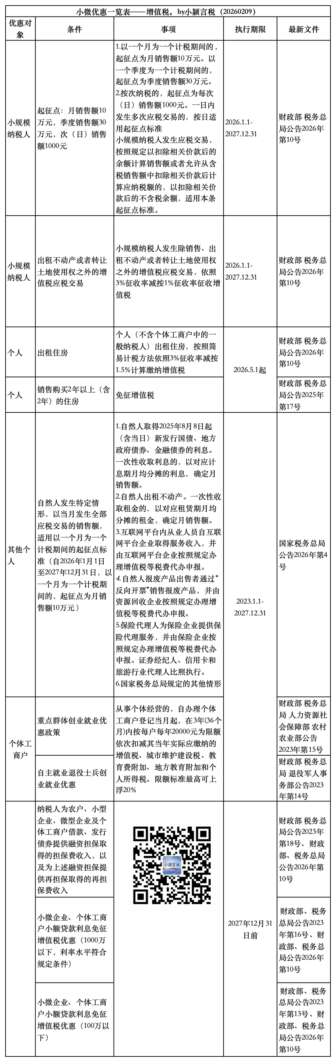
《关于增值税法施行后增值税优惠政策衔接事项的公告》(财政部 税务总局公告2026年第10号)
《国家税务总局关于起征点标准等增值税征管事项的公告》(国家税务总局公告2026年第4号)
国家税务总局公告2023年第6号
财政部 税务总局公告2023年第12号
《财政部 税务总局关于实施小微企业和个体工商户所得税优惠政策的公告》(财政部 税务总局公告2021年第12号)
《财政部关于调整部分政府性基金有关政策的通知》(财税〔2019〕46号)
《财政部、国家税务总局关于扩大有关政府性基金免征范围的通知》(财税〔2016〕12号)
《关于延续实施残疾人就业保障金优惠政策的公告》(财政部公告2023年第8号)
