2025年工会经费全额返还政策确认延续执行。一文了解工会经费使用规范、税会处理等实务问题。

返还资格确认
全年上缴总额低于1万元
好消息!最近有粉丝朋友给小编反馈,工会经费返还已经到账啦~
看到这份 “真金白银” 的补贴,不少朋友都来问:我们公司能享受这项返还吗?到底要满足什么条件?
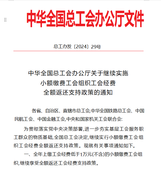
小编特意查了全国总工会的正式文件
主要内容:
一、全年上缴工会经费低于1万元(不含)的小额缴费工会组织,继续享受全额返还工会经费支持政策。
二、政策有效期自2025年1月1日至2025年12月31日。
也就是说,只要满足全年上缴工会经费低于1万元(不含)的小额缴费工会组织,就能在2025年继续享受全额返还。
不过要提醒大家,具体的申请流程、所需材料和返还时间,各地执行细则会有差异,建议及时咨询当地工会或相关主管部门,避免错过申报节点呀~

工会经费如何返还?如何计算?
一、工会经费的来源有哪些?
二、“全部职工”包括哪些?
三、“工资总额”如何计算?
四、计提的工会经费如何上缴?
五、工会经费怎么用?
除上述规定外,应严格执行以下规定:
1、不准使用工会经费请客送礼。
2、不准违反工会经费使用规定, 滥发奖金、津贴、补贴。
3、不准使用工会经费从事高消费性娱乐和健身活动。
4、不准单位行政利用工会账户,违规设立“小金库”。
5、不准将工会账户并入单位行政账户,使工会经费开支失去控制。
6、不准截留、挪用工会经费。
7、不准用工会经费参与非法集资活动,或为非法集资活动提供经济担保。
8、不准用工会经费报销与工会活动无关的费用。

工会经费的税会处理
一、企业拨缴工会经费如何进行会计处理?
企业根据是否成立工会组织,分别进行账务处理:
例:
企业当月工资总额10万,计提工会经费2000元,假设:
已成立工会组织,则工会经费中的40%共800元向上级工会缴纳,60%1200元划拨至公司工会
未成立工会组织,则工会经费100%向上级工会缴纳;会计分录如下:
二、工会经费如何进行税前扣除?
注:工会经费税前扣除必须取得合法票据,比如
工会经费收入专用收据
合法、有效的工会经费代收凭据
三、收到返还的工会经费应该如何处理?
如果企业工会组织单独建立了工会经费核算账户,那么,返还的工会经费应直接进入工会组织的账户,作为工会组织收入进行核算。
如果企业工会组织没有单独建立工会经费核算账户,那么,返还的工会经费应当进入企业银行账户。
收到返还工会经费时:
借:银行存款
贷:其他应付款——工会经费
工会组织支付活动经费时:
借:其他应付款——工会经费
贷:银行存款/库存现金
返还的工会经费是给企业工会组织的,主要用于职工或工会活动,单独核算,属于专款专用,并不是给企业的,所以不能作为企业的收入;也不属于增值税的应税行为,也不需要交增值税。











