地方财税法规
税费法规
税收征收管理
增值税
消费税
出口退(免)税
资源税
车辆购置税
企业所得税
个人所得税
土地增值税
印花税
房产税
城镇土地使用税
车船税
契税
耕地占用税
船舶吨税
烟叶税
城建税与教育费附加
税收条约
环境保护税
税费专题
政府性基金、费
营业税(已废止)
财务与会计法规
会计行政管理
企业会计准则
企业会计准则
企业会计准则应用指南
企业会计准则讲解
企业会计准则解释与解答
企业会计准则实施问答
企业会计准则应用案例
会计处理规定
证监部门会计监管规则
交易所会计监管动态
企业会计准则实务问答
企业会计准则会计科目与主要账务处理
企业会计准则其他
小企业会计准则
企业会计制度与2006年前会计准则
政府会计准则制度
政府会计准则
政府会计准则应用指南
政府单位会计制度
财政总会计制度
政府会计准则制度解释
政府会计准则应用案例
政府会计实施问答
关于应收款项的会计处理
关于预付款项的会计处理
关于存货的会计处理
关于投资的会计处理
关于固定资产的会计处理
关于无形资产的会计处理
关于公共基础设施的会计处理
关于应付职工薪酬的会计处理
关于净资产及预算结余的会计处理
关于收入的会计处理
关于预算管理一体化的会计处理
其他会计处理
政府会计准则其他
事业单位会计准则(已废止)
非营利组织会计制度
特定组织与项目会计核算规定
可持续信息披露准则
可持续披露准则
可持续披露准则应用指南
管理会计
代理记账
财务管理
国际会计准则
注册会计师法规
执业准则
执业准则应用指南
审计指引
职业道德守则
审计准则问题解答
地方注协专家提示与业务指引
会计师事务所管理
会计信息质量检查
证监部门审计监管指引与会计风险监管提示
注册会计师其他
注册税务师法规
涉税专业服务基本准则
税务师执业规范
职业道德、质量控制、程序指引
纳税申报代理类业务指引
一般税务咨询类业务指引
专业税务顾问类业务指引
税收策划类业务指引
涉税鉴证类业务指引
纳税情况审查类业务指引
其他税务事项代理类业务指引
税务师事务所管理
税务师其他
资产评估师法规
资产评估执业准则
资产评估指南
资产评估指导意见
资产评估操作指引
资产评估专家指引
证监部门评估监管指引与评估风险监管提示
资产评估其他法规
内部审计法规
内部审计准则
内部审计实务指南
内部审计其他
内部控制法规
企业内部控制
企业内部控制基本规范
企业内部控制应用指引
企业内部控制评价指引
企业内部控制审计指引
企业内部控制操作指南
企业内部控制相关问题解释
企业内部控制其他
行政事业单位内部控制
行政事业单位内部控制规范
行政事业单位内部控制评价
行政事业单位内部控制其他
金融证券法规
金融法规
金融监管总局
央行
外汇管理局
外汇交易与银行同业拆借中心
银行间交易商协会
其他金融法规
证券法规
证监会
上交所
深交所
北交所
股转系统
中登公司
期交所
商交所
金交所
中金所
中基协
中证协
中上协
中期协
其他证券法规
其他财经法规
国务院
财政部
国有资产监督管理
国家审计
海关
商务部
发改委
工信部
科技部
市场监督管理
人社部
医保局
自资部
住建部
知识产权局
其他部门法规
地方财税法规
江苏财经法规
江苏税费法规
江苏无锡财税法规
北京财税法规
天津财税法规
上海财税法规
重庆财税法规
浙江财税法规
安徽财税法规
福建财税法规
广东财税法规
广西财税法规
海南财税法规
云南财税法规
贵州财税法规
江西财税法规
湖南财税法规
湖北财税法规
四川财税法规
西藏财税法规
河南财税法规
河北财税法规
山东财税法规
山西财税法规
陕西财税法规
甘肃财税法规
宁夏财税法规
青海财税法规
新疆财税法规
吉林财税法规
黑龙江财税法规
辽宁财税法规
内蒙古财税法规
法律及司法文件
全国人大
法院
检察院
司法部
民法典相关
公司法相关
破产法相关
法律法规征求意见稿
北京财税法规
o690y6fxdb4m
全文有效
2025-11-11
2025-11-11
15plgwyit15zb,xk1sla89nd5m,80jsue523fl3,zbwkgyxraieu,1k739sq59rrgz
北京注册会计师协会专业技术委员会专家提示——资本市场财务舞弊易发高发领域的审计应对:企业合并
京会协专〔2025〕2号  发布时间:2025-11-10   
 

本提示仅供会计师事务所(以下简称“事务所”)及相关从业人员在执业时参考,不能替代相关法律法规、注册会计师执业准则以及注册会计师职业判断。提示中所涉及程序的性质、时间和范围等,事务所及相关从业人员在执业中需结合项目实际情况以及注册会计师的职业判断确定,不能直接照搬照抄。

并购重组是支持经济转型升级、实现高质量发展的重要市场工具,新“国九条”对活跃并购重组市场作出重要部署。2024年9月24日,中国证监会发布了《关于深化上市公司并购重组市场改革的意见》(以下简称“并购六条”),优化并购重组市场环境,进一步激发并购重组市场活力。2025年5月,中国证监会发布修订后的《上市公司重大资产重组管理办法》,进一步深化上市公司并购重组市场改革,在简化审核程序、创新交易工具、提升监管包容度等方面作出配套规定。“并购六条”发布以来,并购重组市场规模和活跃度大幅提升,上市公司披露的资产重组事项大幅增加。同时,“并购六条”要求中介机构提升服务水平,归位尽责,提升执业质量,充分发挥专业服务作用,助力上市公司实施高质量并购重组。

并购重组方式一般包括资产(含股权)收购、出售、置换、吸收合并、分拆分立、资产划转及组合方式等,并购重组交易一般涉及的金额大,有的方案复杂、创新,如果处理不当,很可能对企业的财务报表造成重大影响。同时,并购重组的目的多样,有延伸、完善业务,有市值管理、避免退市等,上市公司并购重组事项对公司二级市场股价影响较大,重组方、被重组方均是利益相关方,存在实施舞弊的动机或压力,或者通过并购重组为实施舞弊提供机会。实务中,与并购重组相关的财务舞弊情况时有发生。按照《中国注册会计师审计准则第1101号——注册会计师的总体目标和审计工作的基本要求》的规定,注册会计师应当在整个审计过程中保持职业怀疑,认识到存在由于舞弊导致的重大错报的可能性,而不应受到以前对管理层、治理层正直和诚信形成的判断的影响。

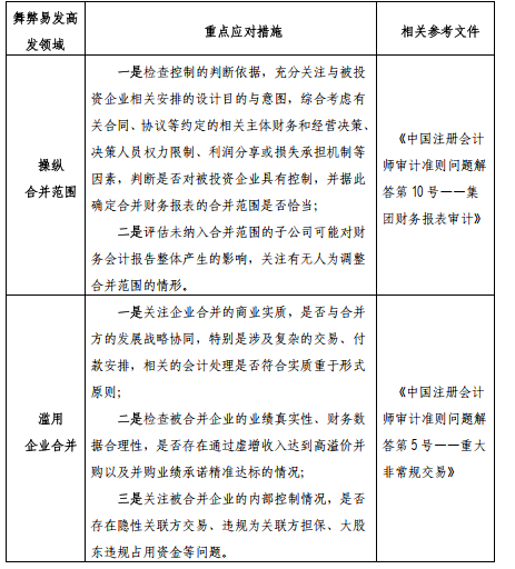
2022年10月,财政部发布《关于加大审计重点领域关注力度 控制审计风险 进一步有效识别财务舞弊的通知》(财会〔2022〕28号),要求注册会计师在做好其他领域审计的同时,加大对近年来财务舞弊易发高发领域的关注力度,做好有效应对。上述通知中提示的企业合并相关舞弊风险应对措施有:

鉴于企业合并的会计处理较为复杂,与之相关的并购重组涉及的金额一般较大,对企业财务报表具有重大影响,同时并购重组涉及相关方较多,亦是财务舞弊的高发领域,且影响重大。为帮助注册会计师在资本市场审计业务中有效识别、评估和应对企业相关的舞弊风险,本文根据中国注册会计师执业准则要求及有关问题解答,结合财政部、证监会、交易所等有关监管规定,针对资本市场审计业务特点,对与企业合并相关的审计实务中常见的舞弊风险及其审计应对向注册会计师和审计从业人员做出如下提示,供大家在执业中参考。

 

附件:北京注协专业技术委员会专家提示:资本市场财务舞弊易发高发领域的审计应对——企业合并

 

 

北京注册会计师协会

2025年11月10日

北京注协专业技术委员会专家提示:资本市场财务舞弊易发高发领域的审计应对——企业合并.pdf

 

扫一扫,打开该文章

相关文章 查看更多>>
【打印】      【关闭】
版权所有:天赋长江(无锡)税务师事务所
地址:江苏省江阴市长江路169号汇富广场22楼
电话:0510-86855000 邮箱:tfcj@tfcjtax.com
苏ICP备05004909 苏B2-20040047