一、非关联方借款利息税前扣除规则
1. 核心政策依据
《中华人民共和国企业所得税法实施条例》第三十八条:非金融企业向非金融企业借款的利息支出,不超过按照金融企业同期同类贷款利率计算的数额的部分准予扣除;向金融企业借款的利息支出可全额扣除。
国家税务总局公告2011年第34号:企业税前扣除利息时,需提供“金融企业同期同类贷款利率情况说明”,证明利率合理性。
2. 关键扣除条件与计算案例
(1)利率限制:以金融企业同期同类贷款利率为上限
案例1:非关联方借款利率超标调整已知条件:2025年A企业(非金融企业)向非关联方B企业借款1000万元,借款期限1年,双方约定年利率9%;同期本省金融企业同类贷款最高利率为6%(A企业已提供利率情况说明佐证)。
计算步骤:
1.实际发生利息支出 = 借款金额 × 约定年利率 = 1000万元 × 9% = 90万元;
2.税法准予扣除限额 = 借款金额 × 金融企业同期同类最高利率 = 1000万元 × 6% = 60万元;
3.纳税调增金额 = 实际利息支出 - 准予扣除限额 = 90万元 - 60万元 = 30万元。
结论:仅60万元利息可在企业所得税税前扣除,超标30万元需计入应纳税所得额补缴税款。
(2)向自然人借款的特殊要求
除满足利率限制外,还需同时符合3个条件:
借贷交易真实合法(无非法集资、高利贷等违规情形);
签订规范的书面借款合同;
取得合规发票,留存完整的利息支付凭证(如银行转账记录、自然人收款收据、发票等)。
(3)资料留存义务
企业首次支付利息并税前扣除时,需留存借款合同(含非关联关系说明)、“金融企业同期同类贷款利率情况说明”、利息支付凭证;向自然人借款的,额外留存自然人身份证明及收款确认材料。
二、关联方借款利息税前扣除规则
关联方借款需同时遵循**“利率限制 + 债资比限制”双重标准**,其中债资比计算的核心基础“权益性投资”,需严格按《国家税务总局关于印发<特别纳税调整实施办法(试行)>的通知》(国税发【2009】2号)第八十六条的“三层判定法”计算,而非简单排除未分配利润、盈余公积,这是本次修正的核心内容。
1. 关联方界定与核心政策
(1)关联方界定(《企业所得税法实施条例》第一百零九条)
满足以下任一条件即构成关联方:
在资金、经营、购销等方面存在直接或间接的控制关系;
直接或间接地同为第三者控制;
在利益上具有相关联的其他关系(如亲属关联、关键管理人员关联等)。
(2)核心政策依据
财税〔2008〕121号:明确非金融企业关联方债资比上限为2:1,金融企业为5:1;符合独立交易原则或实际税负不高于境内关联方可突破限制。
《中华人民共和国企业所得税法实施条例》第一百一十九条:
企业所得税法第四十六条所称债权性投资,是指企业直接或者间接从关联方获得的,需要偿还本金和支付利息或者需要以其他具有支付利息性质的方式予以补偿的融资。
企业间接从关联方获得的债权性投资,包括:
(一)关联方通过无关联第三方提供的债权性投资;
(二)无关联第三方提供的、由关联方担保且负有连带责任的债权性投资;
(三)其他间接从关联方获得的具有负债实质的债权性投资。
企业所得税法第四十六条所称权益性投资,是指企业接受的不需要偿还本金和支付利息,投资人对企业净资产拥有所有权的投资。
国税发【2009】2号第八十五条:
所得税法第四十六条所称不得在计算应纳税所得额时扣除的利息支出应按以下公式计算:
不得扣除利息支出=年度实际支付的全部关联方利息×(1-标准比例/关联债资比例)
其中:
标准比例是指《财政部国家税务总局关于企业关联方利息支出税前扣除标准有关税收政策问题的通知》(财税〔2008〕121号)规定的比例。
关联债资比例是指根据所得税法第四十六条及所得税法实施条例第一百一十九的规定,企业从其全部关联方接受的债权性投资(以下简称关联债权投资)占企业接受的权益性投资(以下简称权益投资)的比例,关联债权投资包括关联方以各种形式提供担保的债权性投资。
国税发【2009】2号第八十六条(权益性投资计算核心政策):
关联债资比例的具体计算方法如下:
关联债资比例=年度各月平均关联债权投资之和/年度各月平均权益投资之和
其中:
各月平均关联债权投资=(关联债权投资月初账面余额+月末账面余额)/2各月平均权益投资=(权益投资月初账面余额+月末账面余额)/2
权益投资为企业资产负债表所列示的所有者权益金额。如果所有者权益小于实收资本(股本)与资本公积之和,则权益投资为实收资本(股本)与资本公积之和;如果实收资本(股本)与资本公积之和小于实收资本(股本)金额,则权益投资为实收资本(股本)金额。
2. 双重扣除限制与计算案例(修正权益性投资计算逻辑)
(1)修正核心:权益性投资“三层判定法”
权益性投资需以资产负债表“所有者权益总额”为基础,按以下优先级分步计算,而非直接排除未分配利润、盈余公积:
1.第一层判定:若所有者权益总额≥(实收资本 + 资本公积),则权益投资 = 所有者权益总额(含实收资本、资本公积、盈余公积、未分配利润);
2.第二层判定:若所有者权益总额<(实收资本+ 资本公积),则权益投资 = 实收资本 + 资本公积(排除低于该合计数的盈余公积、未分配利润影响);
3.第三层判定:若(实收资本+ 资本公积)< 实收资本(如资本公积为负),则权益投资 = 实收资本(仅保留实收资本基数)。
(2)分情形权益性投资计算案例
情形1:所有者权益≥(实收资本+资本公积)(未分配利润为正)
案例2:权益性投资常规计算已知条件:C企业(非金融企业)2025年资产负债表关键数据:实收资本1000万元,资本公积(资本溢价)500万元,盈余公积200万元,未分配利润300万元→所有者权益总额=1000+500+200+300=2000万元;(实收资本+资本公积)=1500万元。
计算结论:因所有者权益2000万元≥1500万元,按第一层判定,权益性投资=2000万元(含盈余公积200万元、未分配利润300万元,原简化案例误将其排除,修正后需纳入计算)。
情形2:所有者权益<(实收资本+资本公积)(未分配利润为负)
案例3:负未分配利润下的权益性投资计算已知条件:D企业(非金融企业)2025年资产负债表关键数据:实收资本1000万元,资本公积(资本溢价)500万元,未分配利润-200万元→所有者权益总额=1000+500-200=1300万元;(实收资本+资本公积)=1500万元。
计算结论:因所有者权益1300万元<1500万元,按第二层判定,权益性投资=1500万元(排除负未分配利润影响,与原简化案例结果一致,但逻辑依据修正为“所有者权益低于实收资本+资本公积”)。
情形3:(实收资本+资本公积)<实收资本(资本公积为负)
案例4:资本公积为负的权益性投资计算已知条件:E企业(非金融企业)2025年资产负债表关键数据:实收资本1000万元,资本公积(其他资本公积)-200万元,未分配利润100万元→所有者权益总额=1000-200+100=900万元;(实收资本+资本公积)=800万元。
计算结论:因(实收资本+资本公积)800万元<实收资本1000万元,按第三层判定,权益性投资=1000万元(仅保留实收资本,排除负资本公积、未分配利润影响)。
(3)债资比计算与超标调整
案例5:关联方借款债资比超标调整(基于情形1权益投资)已知条件:沿用案例2中C企业(权益性投资2000万元,修正后计算),2025年向关联方F企业借款4500万元(月度平均余额稳定为4500万元),双方约定年利率6%(与同期本省金融企业同类贷款最高利率一致)。
计算步骤:
1.年度债资比=4500万元÷2000万元=2.25:1(超过非金融企业2:1上限);
2.合规债权性投资限额=权益性投资×2=2000万元×2=4000万元;
3.可扣除利息=合规债权投资限额×约定年利率=4000万元×6%=240万元;
4.不可扣除利息=(实际债权投资-合规限额)×年利率=(4500万元-4000万元)×6%=30万元(需纳税调增)。
结论:仅240万元利息可税前扣除,30万元超标利息需调增应纳税所得额(若按原简化案例权益投资1500万元计算,债资比=4500÷1500=3:1,不可扣除利息=(4500-3000)×6%=90万元,与修正后结果差异60万元)。
(4)双重限制(利率 + 债资比)分步调整案例(基于情形2权益投资)
案例6:利率与债资比双重超标调整已知条件:沿用案例3中D企业(权益性投资1500万元,修正后计算),2025年向关联方G企业借款3500万元(月度平均余额3500万元),双方约定年利率8%;同期本省金融企业同类贷款最高利率为6%。
计算步骤:
1.第一步:利率超标调整实际利息支出=3500万元×8%=280万元;利率合规利息=3500万元×6%=210万元;利率超标调增金额=280万元-210万元=70万元。
2.第二步:债资比超标调整年度债资比=3500万元÷1500万元≈2.33:1(超2:1上限);合规债权投资限额=1500万元×2=3000万元;债资比合规利息=3000万元×6%=180万元;债资比超标调增金额=210万元-180万元=30万元。
3.最终结果:可税前扣除利息180万元,合计纳税调增金额=70万元+30万元=100万元(此案例因所有者权益<实收资本+资本公积,修正后权益投资与原简化案例一致,结果无差异,但逻辑依据修正)。
3. 突破债资比限制的例外情形(含案例)
(1)符合独立交易原则
企业需提供同期资料(如可比非受控价格分析、功能风险说明等),证明借款条款(利率、期限、担保、还款方式等)与非关联方交易一致,即可不受债资比限制。
案例7:符合独立交易原则的债资比突破已知条件:H企业(非金融企业)2025年权益性投资1200万元(所有者权益1200万元,与实收资本1000万元+资本公积200万元相等),向关联方I企业借款3000万元(月度平均余额3000万元),约定年利率6%;同期H企业向非关联方J企业借款2000万元,条款(期限1年、无担保)与关联借款一致,利率同样为6%。
判定与计算:H企业可提供与J企业的借款合同、利率凭证等资料,证明关联借款符合独立交易原则。因此,即使债资比=3000÷1200=2.5:1(超2:1),利息支出=3000万元×6%=180万元仍可全额扣除。
(2)企业实际税负不高于境内关联方
“实际税负”指企业实际缴纳的企业所得税额占应纳税所得额的比例。若借款方实际税负 ≤ 境内关联方实际税负,可直接突破债资比限制(该例外仅适用于境内关联方,境外关联方借款不适用)。
4. 特殊情形处理
(1)混业经营企业的债资比计算
企业同时从事金融与非金融业务的,需按合理方法(如收入比例、资产比例)拆分关联方借款利息;未合理拆分的,一律按“其他企业”2:1比例计算扣除限额(财税〔2008〕121号第三条)。
(2)关联方利息收入的税务处理
关联方取得的利息收入(无论借款方是否能税前扣除),均需按规定缴纳企业所得税;若利率低于独立交易原则,税务机关可核定利息收入补税(尤其跨境关联借款需警惕预提所得税风险)。
三、投资者未足额出资的特殊情况处理
1. 核心规则
若企业投资者在公司章程规定的期限内未缴足其应缴资本额,该企业对外借款所发生的利息中,相当于投资者实缴资本额与应缴资本额差额部分应计付的利息,不属于企业合理支出,应由投资者负担,不得在计算应纳税所得额时扣除。
2. 关键界定
“规定期限”:以公司章程中明确约定的出资期限为准,仅当超过约定期限仍未缴足时,才需对差额部分对应的利息进行纳税调增;若仍在出资期限内,即使未缴足,利息也无需调整。
3. 计算案例
案例8:投资者未足额出资的利息扣除调整已知条件:2025年M企业(非金融企业)公司章程约定,股东应于2025年6月30日前缴足注册资本2000万元,截至2025年12月31日,股东仅实缴1200万元(差额800万元);2025年7月1日,M企业向非关联方N企业借款1500万元,期限6个月,年利率6%(同期本省金融企业同类贷款最高利率6%)。
计算步骤:
1.需调整的利息计算期间:2025年7月1日-12月31日(超出资期限后,共6个月);
2.投资者未缴足资本差额=2000万元-1200万元=800万元;
3.差额部分对应的利息=800万元×6%×(6÷12)=24万元;
4.企业实际发生的借款利息=1500万元×6%×(6÷12)=45万元;
5.可税前扣除的利息=45万元-24万元=21万元。
结论:M企业该笔借款利息中,仅21万元可税前扣除,24万元需纳税调增。
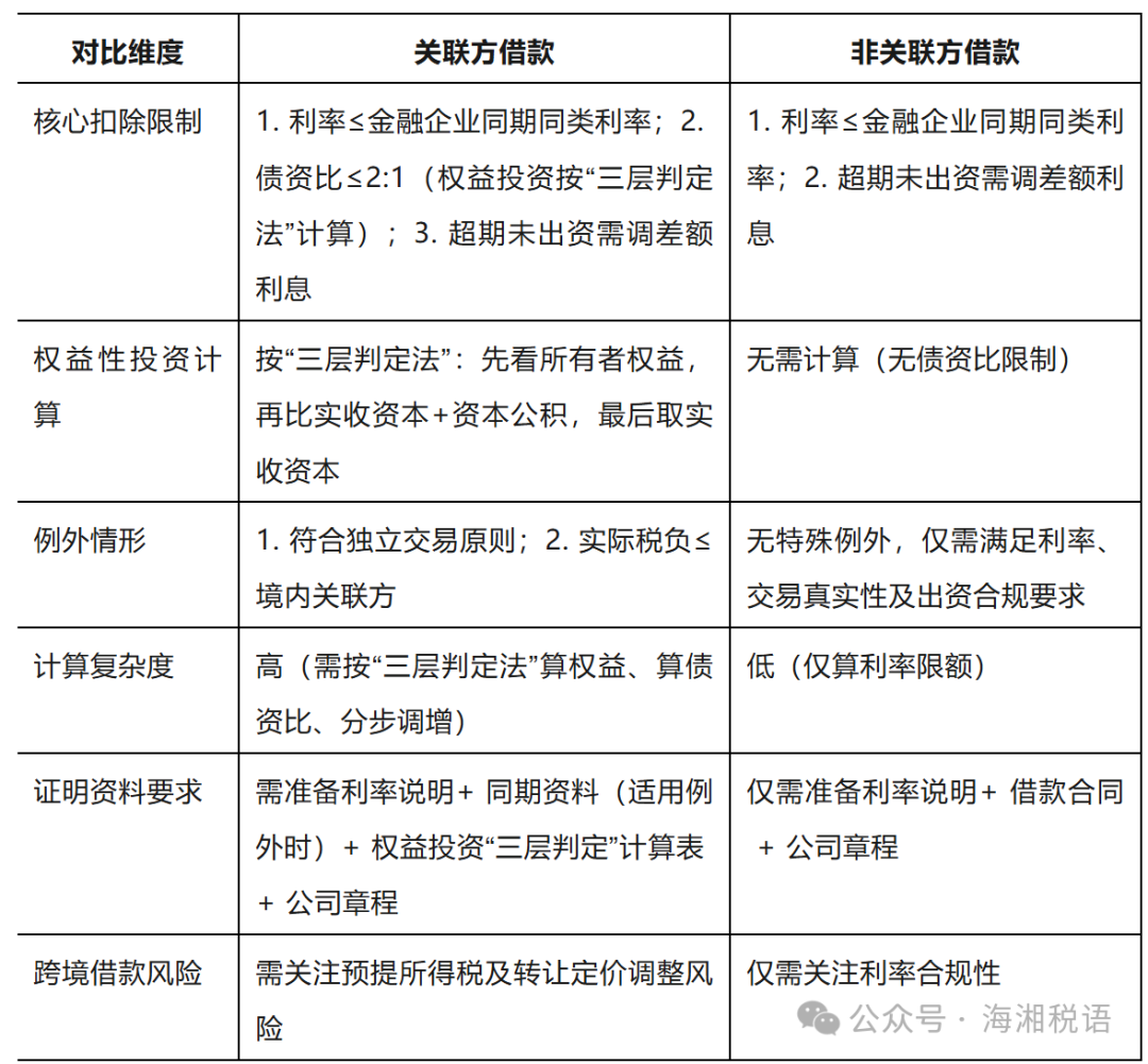
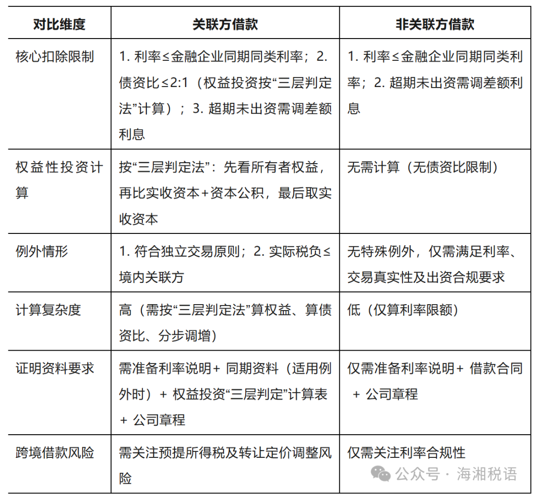
四、关联方与非关联方借款扣除规则对比表

五、实务操作核心要点(新增权益投资计算要点)
1. 权益性投资计算精准化
关联方借款需每月按“三层判定法”确认权益投资余额:先提取资产负债表所有者权益总额,再对比“实收资本+资本公积”金额,最后判断是否需以实收资本为准,避免因跳过判定步骤导致计算错误。
2. 投资者出资情况跟踪
建立公司章程出资期限台账,定期核对股东实缴进度,重点关注“超期未缴足”情形,对外借款时需单独计算差额利息,确保纳税调整准确。
3. 资料留存与合规管理
关联方借款需额外留存“权益性投资‘三层判定’计算过程表”(明确各层判定依据及数据来源),证明权益计算符合国税发【2009】2号第八十六条;非关联方借款则重点留存利率说明与交易凭证。
六、常见税务风险提示(修正权益投资相关风险)
1.权益性投资判定遗漏:未按“三层判定法”分步计算,直接排除未分配利润、盈余公积(如情形1中误将权益投资算为1500万元,导致债资比虚高至3:1,多调增60万元);
2.资本公积负数忽略:资本公积为负时,未按第三层判定以实收资本为准(如情形3中误将权益投资算为800万元,债资比虚高,多调增利息);
3.双重调整遗漏:同时违反利率与债资比限制时,仅调整单一项目(如案例6中仅调利率未调债资比,少调增30万元);
4.出资调整疏漏:超期未缴足资本但未扣除差额利息,或未超期却误调利息;
5.例外情形举证不足:适用独立交易原则时,未准备可比非受控交易资料,无法突破债资比限制。
