关于我们
服务范围
机构设置
团队介绍
诚聘英才
联系我们
登录
注册
首页
财税资讯
财税法规
政策解读
税收筹划
实务研究
财税答疑
税务风控
财税专题
财税咨询
天赋税讯
法律及司法文件
税费法规
税收征收管理
增值税
消费税
出口退(免)税
资源税
车辆购置税
企业所得税
个人所得税
土地增值税
印花税
房产税
城镇土地使用税
车船税
契税
耕地占用税
船舶吨税
烟叶税
城建税与教育费附加
税收条约
环境保护税
税费专题
政府性基金、费
营业税(已废止)
财务与会计法规
会计行政管理
企业会计准则
企业会计准则
企业会计准则应用指南
企业会计准则讲解
企业会计准则解释与解答
企业会计准则实施问答
企业会计准则应用案例
会计处理规定
证监部门会计监管规则
交易所会计监管动态
企业会计准则实务问答
企业会计准则会计科目与主要账务处理
企业会计准则其他
小企业会计准则
企业会计制度与2006年前会计准则
政府会计准则制度
政府会计准则
政府会计准则应用指南
政府单位会计制度
财政总会计制度
政府会计准则解释
政府会计准则制度应用案例
政府会计准则制度实施问答
关于应收款项的会计处理
关于预付款项的会计处理
关于存货的会计处理
关于投资的会计处理
关于固定资产的会计处理
关于无形资产的会计处理
关于公共基础设施的会计处理
关于应付职工薪酬的会计处理
关于净资产及预算结余的会计处理
关于收入的会计处理
关于预算管理一体化的会计处理
其他会计处理
政府会计准则其他
事业单位会计准则(已废止)
非营利组织会计制度
特定组织与项目会计核算规定
可持续信息披露准则
可持续披露准则
可持续披露准则应用指南
可持续信息鉴证业务准则
管理会计
代理记账
财务管理
国际会计准则
注册会计师法规
执业准则
执业准则应用指南
审计指引
职业道德守则
审计准则问题解答
地方注协专家提示与业务指引
会计师事务所管理
会计信息质量检查
证监部门审计监管指引与会计风险监管提示
注册会计师其他
注册税务师法规
涉税专业服务基本准则
税务师执业规范
职业道德、质量控制、程序指引
纳税申报代理类业务指引
一般税务咨询类业务指引
专业税务顾问类业务指引
税收策划类业务指引
涉税鉴证类业务指引
纳税情况审查类业务指引
其他税务事项代理类业务指引
税务师事务所管理
税务师其他
资产评估师法规
资产评估执业准则
资产评估指南
资产评估指导意见
资产评估操作指引
资产评估专家指引
证监部门评估监管指引与评估风险监管提示
资产评估其他法规
内部审计法规
内部审计准则
内部审计实务指南
内部审计其他
内部控制法规
企业内部控制
企业内部控制基本规范
企业内部控制应用指引
企业内部控制评价指引
企业内部控制审计指引
企业内部控制操作指南
企业内部控制相关问题解释
企业内部控制其他
行政事业单位内部控制
行政事业单位内部控制规范
行政事业单位内部控制评价
行政事业单位内部控制其他
金融证券法规
金融法规
金融监管总局
央行
外汇管理局
外汇交易与银行同业拆借中心
银行间交易商协会
其他金融法规
证券法规
证监会
上交所
深交所
北交所
股转系统
中登公司
期交所
商交所
金交所
中金所
中基协
中证协
中上协
中期协
其他证券法规
其他财经法规
国务院
财政部
国有资产监督管理
国家审计
海关
商务部
发改委
工信部
科技部
市场监督管理
人社部
医保局
自资部
住建部
知识产权局
其他部门法规
地方财税法规
江苏财经法规
江苏税费法规
江苏无锡财税法规
北京财税法规
天津财税法规
上海财税法规
重庆财税法规
浙江财税法规
安徽财税法规
福建财税法规
广东财税法规
广西财税法规
海南财税法规
云南财税法规
贵州财税法规
江西财税法规
湖南财税法规
湖北财税法规
四川财税法规
西藏财税法规
河南财税法规
河北财税法规
山东财税法规
山西财税法规
陕西财税法规
甘肃财税法规
宁夏财税法规
青海财税法规
新疆财税法规
吉林财税法规
黑龙江财税法规
辽宁财税法规
内蒙古财税法规
法律及司法文件
全国人大
法院
检察院
司法部
民法典相关
公司法相关
破产法相关
法律法规征求意见稿
全国人大
13saef9sqo0jb
位置:
网站首页
>
财税法规
>
法律及司法文件
>
全国人大
全文有效
2025-10-29
2025-10-29
《关于汞的水俣公约》缔约方大会第五次会议 第5/4号决定对《关于汞的水俣公约》 附件A和附件B的修正
发布时间:2025-10-28
来源:中国人大网
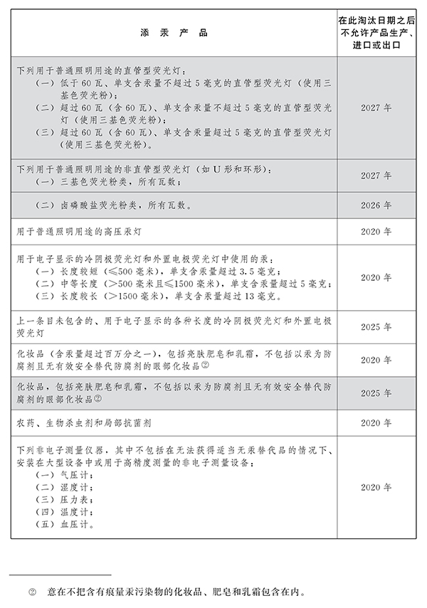
附件A
添汞产品
本附件不涵盖下列产品:
(一)民事保护和军事用途所必需的产品;
(二)用于研究、仪器校准或用于参照标准的产品;
(三)在无法获得可行的无汞替代品的情况下,开关和继电器、用于电子显示的冷阴极荧光灯和外置电极荧光灯以及测量仪器;
(四)传统或宗教所用产品;以及
(五)以硫柳汞作为防腐剂的疫苗。
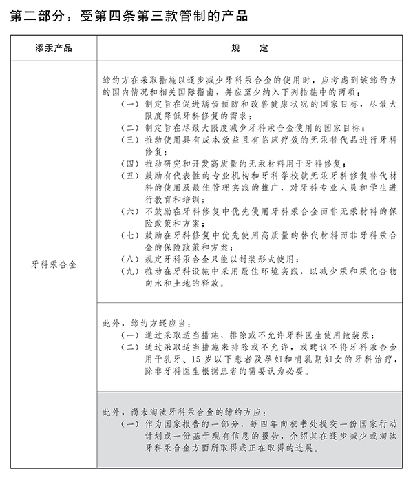
附件B
使用汞或汞化合物的生产工艺
扫一扫,打开该文章
相关文章
查看更多>>
【打印】
【关闭】
版权所有:天赋长江(无锡)税务师事务所
地址:江苏省江阴市长江路169号汇富广场22楼
电话:0510-86855000 邮箱:tfcj@tfcjtax.com
苏ICP备05004909 苏B2-20040047